南京市奥体实验幼儿园SSF智慧校园一站通
爱•生长
园所文化
园务公开
奥实幼荣光
爱满奥实幼
奥实幼新闻
教育督导
安全法制
爱健康乐园
营养美食
卫生保健
爱·生长活动
班级主页
班级活动
垃圾分类“小达人”
ASY篮球俱乐部
ASY足球俱乐部
家长义工
爱之语团队
党支部
团支部
关工委
工会之家
帮扶中心
爱•生长工作室
专家工作室
省特级教师工作室
教师发展中心
德育研究中心
首 页
爱健康乐园
-
P1
+
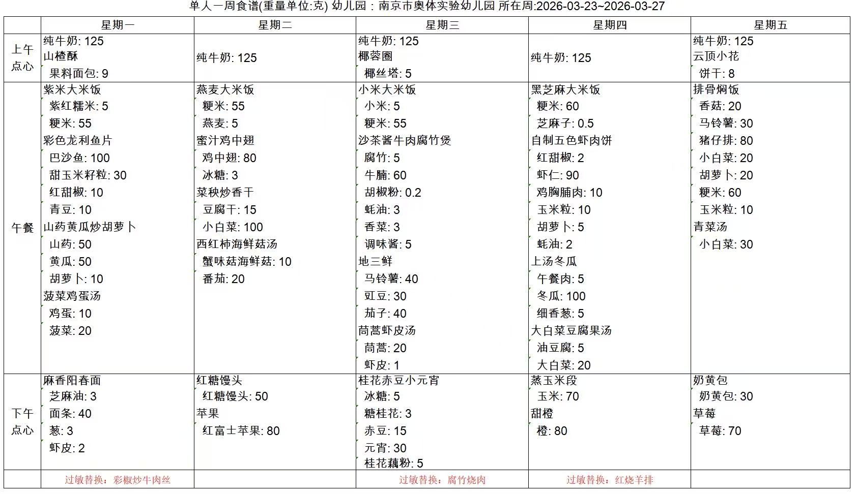
第十五周:幼儿带量食谱及营养素供给量
幼儿带量食谱(单位:克)2025-12-8~2025-12-12幼儿每人每日调味品使用量:食用油8g、盐2g、白糖3g
呵护幼儿健康,预防疾病先行 ——流感预防知识
什么是流感?气温逐渐转寒,冬季高发疾病也开始活跃了,由于室内外温差较大,气候的变化使得各种病毒、细菌也随之而来,不少小朋友对此不适应,流行性感冒(简称“流感”)也随之进入高发期。如何科学预防流感、守护好幼儿健康?让我们一起了解一下吧!流感有哪些症状?流感潜伏期一般是1—7天,多为2—4天。主要以发热、头痛、肌肉痛和全身不适为主,体温可达39—40°C,有畏寒
第十四周:幼儿带量食谱及营养素供给量
幼儿带量食谱(单位:克)2025-12-1~2025-12-5幼儿每人每日调味品使用量:食用油8g、盐2g、白糖3g
第十三周:幼儿带量食谱及营养素供给量
幼儿带量食谱(单位:克)2025-11-24~2025-11-28幼儿每人每日调味品使用量:食用油8g、盐2g、白糖3g
营养均衡 助力成长
幼儿期是孩子身体发育的黄金阶段,营养摄入就像搭建高楼的砖瓦,直接关系到孩子的智力和身体发育。每一份科学搭配的营养餐食,都是为孩子成长注入的能量。让我们携手关注孩子的饮食健康,通过均衡的膳食营养,为孩子的茁壮成长筑牢根基,让他们在成长的路上拥有满满的活力! 如何做到三餐规律?1.早餐要吃好。早餐提供的能量应占全天总量的25%~30%。营养早餐应包括谷
第十二周:幼儿带量食谱及营养素供给量
幼儿带量食谱(单位:克)2025-11-17~2025-11-21幼儿每人每日调味品使用量:食用油8g、盐2g、白糖3g
第十一周:幼儿带量食谱及营养素供给量
幼儿带量食谱(单位:克)2025-11-10~2025-11-13幼儿每人每日调味品使用量:食用油8g、盐2g、白糖3g
第十周:幼儿带量食谱及营养素供给量
幼儿带量食谱(单位:克)2025-11-3~2025-11-7幼儿每人每日调味品使用量:食用油8g、盐2g、白糖3g
第九周:幼儿带量食谱及营养素供给量
幼儿带量食谱(单位:克)2025-10-27~2025-10-31幼儿每人每日调味品使用量:食用油8g、盐2g、白糖3g
保护视力我能行
随着手机、电脑、电视、平板的普遍应用,近年来近视、斜视、散光呈现高发、低龄化趋势,严重影响幼儿的身心健康,0~6岁是幼儿视觉发育的关键期,也是早期近视防控的关键期。爱护眼睛、预防近视是幼儿园卫生保健工作的重要组成部分,我们应当重视幼儿早期的视力保护与健康,及时预防近视发生。幼儿如何科学护眼呢?让我们一起来学习一下吧。眼睛,是心灵之窗,是人类感官中
第八周:幼儿带量食谱及营养素供给量
幼儿带量食谱(单位:克)2025-10-20~2025-10-24幼儿每人每日调味品使用量:食用油8g、盐2g、白糖3g
第七周:幼儿带量食谱及营养素供给量
幼儿带量食谱(单位:克)2025-10-13~2025-10-17幼儿每人每日调味品使用量:食用油8g、盐2g、白糖3g
守护健康 预防秋季传染病
暑热渐退,秋风送爽。然而,秋季天气变化无常,细菌和病毒也进入了活动期。为了保障孩子们的健康,让我们携手共同做好秋季传染病的预防工作,为宝贝们筑起一道坚实的健康屏障。1.流行性感冒 :流行性感冒(简称流感)是由流感病毒感染所导致的急性呼吸道传染病。流感病毒具有传染性强、传播速度快等特征,主要经由空气飞沫传播。主要症状 :流行性感冒:主要传染源为患者和病毒携带者
第六周:幼儿带量食谱及营养素供给量
幼儿带量食谱(单位:克)2025-10-09~2025-10-11幼儿每人每日调味品使用量:食用油8g、盐2g、白糖3g
第五周:幼儿带量食谱及营养素供给量
幼儿带量食谱(单位:克)2025-09-28至2025-09-30幼儿每人每日调味品使用量:食用油8g、盐2g、白糖3g
龋齿不是小事,从娃娃抓起!
龋病也被称为蛀牙,是一种在细菌感染等多因素作用下,导致牙体硬组织进行性破坏的疾病。一、龋齿形成的病因1.细菌:最常见的龋齿病因是口腔中的细菌(主要是变形链球菌和放线菌等),它们与食物残渣中的碳水化合物结合,形成酸性代谢产物。这些酸性代谢产物会侵蚀牙齿的表面,导致牙釉质溶解,最终形成龋洞。2.食物:饮食中高糖、高淀粉的食物容易滋养细菌,并促进酸性代谢产物的生成
第四周:幼儿带量食谱及营养素供给量
幼儿带量食谱(单位:克)2025-09-22至2025-09-26幼儿每人每日调味品使用量:食用油8g、盐2g、白糖3g
第三周:幼儿带量食谱及营养素供给量
幼儿带量食谱(单位:克)2025-09-15~2025-09-19幼儿每人每日调味品使用量:食用油8g、盐2g、白糖3g
诺如病毒的预防
当前,进入了肠道传染病的高发季节,加上学校开学、天气炎热等各种因素,需要加紧诺如病毒的各项防控工作的开展。一、诺如病毒有何特点?诺如病毒具有高度的传染性和快速的传播能力。是全球急性胃肠炎的散发病例和暴发疫情的主要致病原。聚集性和暴发疫情主要发生在学校、托幼机构等人群聚集场所。诺如病毒对环境抵抗力强,在O℃至60℃环境中均可存活,还具有感染剂量低、感染后潜伏期
第二周:幼儿带量食谱及营养素供给量
幼儿带量食谱(单位:克)2025-09-08至2025-09-12幼儿每人每日调味品使用量:食用油8g、盐2g、白糖3g
第一周:幼儿带量食谱及营养素供给量
幼儿带量食谱(单位:克)2025-9-1~2025-9-5幼儿每人每日调味品使用量:食用油8g、盐2g、白糖3g
第二十周:幼儿带量食谱及营养素供给量
幼儿带量食谱(单位:克)2025-06-23~2025-06-27幼儿每人每日调味品使用量:食用油8g、盐2g、白糖3g
第十九周:幼儿带量食谱及营养素供给量
幼儿带量食谱(单位:克)2025-06-16~2025-06-20幼儿每人每日调味品使用量:食用油8g、盐2g、白糖3g
第十八周:幼儿带量食谱及营养素供给量
幼儿带量食谱(单位:克)2025-06-09~2025-06-13幼儿每人每日调味品使用量:食用油8g、盐2g、白糖3g
第十七周:幼儿带量食谱及营养素供给量
幼儿带量食谱(单位:克)2025-06-03~2025-06-06幼儿每人每日调味品使用量:食用油8g、盐2g、白糖3g
1
2
3
4
5
6
7
8
9
10
11
12
13
14
15
16
17
18
19
20
21
22
23
24
25
26
27
28
29
30
31
32
33
34
35
●友情推荐
首页
二维码
通知
搜索
我